伟德(bevictor)官方网站-bv1949.vip
欢迎访问伟德官方网站 职业技术学院!
集团首页
English
微信
搜索
集团首页
关于我们
伟德官方网站简介
历史沿革
公司领导
历任领导
机构设置
职能介绍
党群工作
党建动态
理论园地
专题活动
学历教育
教学管理
教务管理
学费管理
教学点管理
直属站点
站点介绍
非学历教育
培训专栏
审批备案
招生信息
招生计划
考试报名
校外教学点
信息通告
职业教育
职业教育
联系我们
联系我们
资料下载
集团首页
关于我们
伟德官方网站简介
历史沿革
公司领导
历任领导
机构设置
职能介绍
党群工作
党建动态
理论园地
专题活动
学历教育
教学管理
教务管理
学费管理
教学点管理
直属站点
站点介绍
非学历教育
培训专栏
审批备案
招生信息
招生计划
考试报名
校外教学点
信息通告
职业教育
职业教育
联系我们
联系我们
资料下载
×
站内搜索
学历教育
教学管理
教务管理
学费管理
教学点管理
直属站点
站点介绍
教学点管理
您当前的位置:
集团首页
>>
学历教育
>>
教学点管理
>> 正文
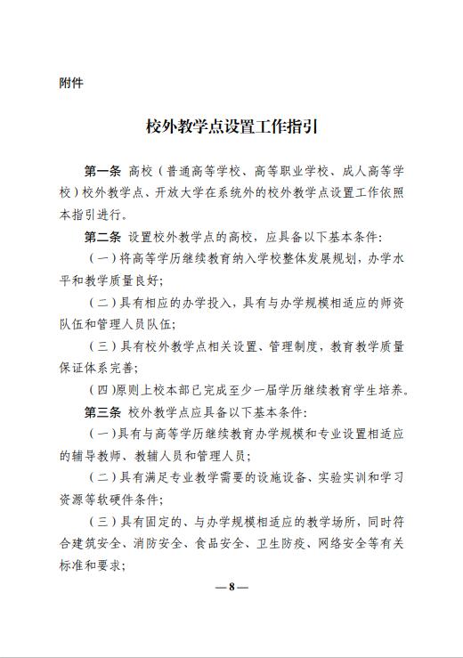
教育部办公厅关于严格规范高等学历继续教育 校外教学点设置与管理工作的通知
发布时间:2022-04-28      作者:马忠玲    编辑:余海川   来源:教育部办公厅
下一篇:伟德官方网站函授站工作管理办法